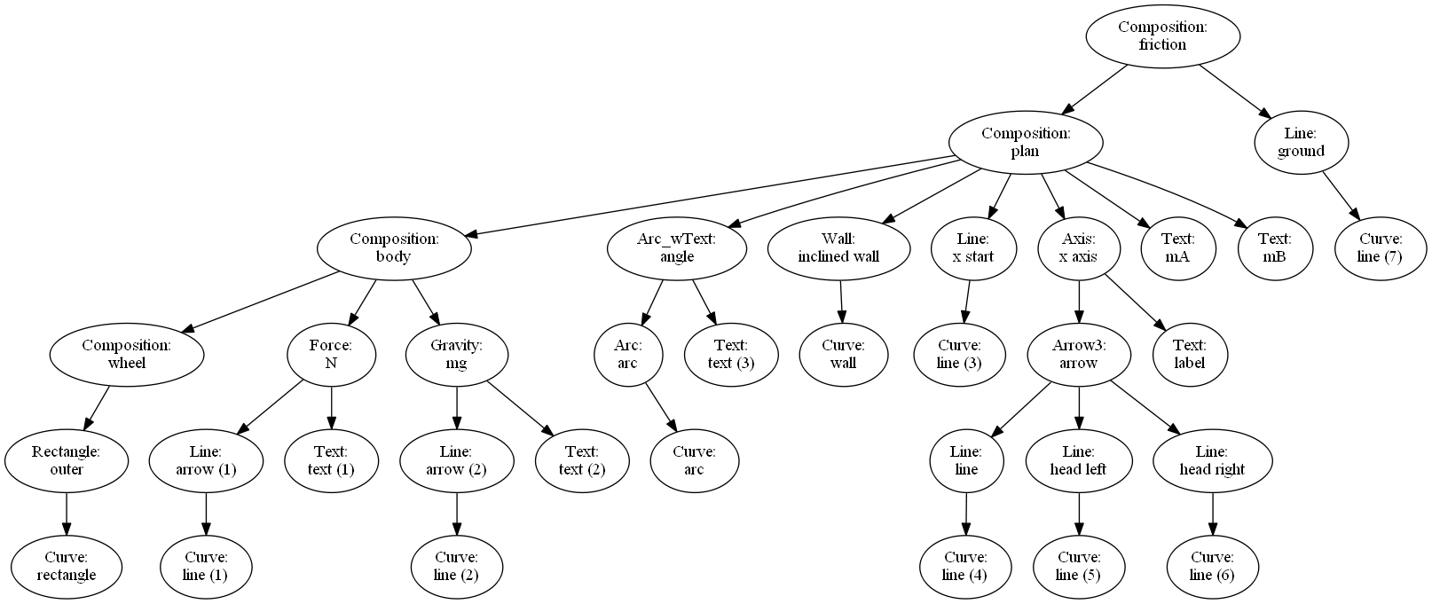
Pysketcher initial version [HPL Pysketcher]() enable sketch definition in python. HPL is showing the hierachical nature of sketches. This is implemented via the Composition function. One can further grasp this using the graphviz_dot function applied to discover the composition herarchy implemented as a graphviz image see The hierarchy of the "friction" main object at the end of this page.
Due to the hierarchical nature of sketches, it is quite straightforward to think about using yaml as the syntax for defining a sketch.
The benefits are as follow:
This example provides the yaml content to define the Dry Friction case
An inclined plan (the A-B edge) supports a blue rectangle which is pulled donward by the gravity. The plan makes an angle $\theta$. The sketch design enable the $\theta$ angle to change. The whole plan including the body can rotate arround the point B.
Sketcher language is defined as a yaml compliant file or string. The yaml file is a dictionnary of
As a general rule, a new object suppose all parameters to be defined before they are used to construct it.
For example, you can create a circle if the center and the radius have been defined earlier in the file.
The general layout of a sketcher file is as follow:
libraries: ["from math import tan, radians, sin, cos",
"from pysketcher import *"]
fontsize: 18
g: 9.81 # constant gravity
theta: 30.0 # inclined plane angle
L: 10.0 # sketch sizing parameter
a: 1.0 #
xmin: 0.0 # sketech min Abscissa
ymin: -3.0 # sketech min Ordinate
rl: 2.0 # rectangle width
rL: 1.0 # rectangle length
setframe: # sketch setup
action: "drawing_tool.set_coordinate_system(xmin=xmin-L/5, xmax=xmin+1.5*L,ymin=ymin, ymax=ymin+1.5*L,instruction_file='tmp_mpl_friction.py')"
setblackline: # default frame values and actions
action: "drawing_tool.set_linecolor('black')"
B: point(a+L,0) # wall right end
A: point(a,tan(radians(theta))*L) # wall left end
normal_vec: point(sin(radians(theta)),cos(radians(theta))) # Vector normal to wall
tangent_vec: point(cos(radians(theta)),-sin(radians(theta))) # Vector tangent to wall
help_line: Line(A,B) # wall line
x: a + 3*L/10.
y: help_line(x=x)
contact: point(x, y)
c: contact + rL/2*normal_vec
rectangle:
formula: Rectangle(contact, rl, rL)
style:
linecolor: blue
filled_curves: blue
transform: ["rotate(-theta, contact)",
"translate(-rl/2*tangent_vec)"]
N:
formula: Force(contact - rl*normal_vec, contact, r'$N$', text_pos='start')
style:
linecolor: black
mg:
formula: Gravity(c, rl, text='$Mg$')
style:
linecolor: black
wheel:
formula: "Composition({'outer': rectangle})"
style:
shadow: 1
body:
formula: "Composition({'wheel': wheel, 'N': N, 'mg': mg})"
style:
linecolor: black
mB:
formula: Text(r'$B$',B)
mA:
formula: Text(r'$A$', A)
wall:
formula: Wall(x=[A[0], B[0]], y=[A[1], B[1]], thickness=-0.25,transparent=False)
style:
linecolor: black
angle:
formula: "Arc_wText(r'$<bslash>theta$', center=B, radius=3, start_angle=180-theta, arc_angle=theta, fontsize=fontsize)"
style:
linecolor: black
linewidth: 1
ground:
formula: Line((B[0]-L/10., 0), (B[0]-L/2.,0))
stlye:
linecolor: black
linestyle: dashed
linewidth: 1
x_const:
formula: Line(contact, contact + point(0,4))
style:
linestyle: dotted
transform: rotate(-theta, contact)
x_axis:
formula: "Axis(start=contact+ 2*rl*normal_vec, length=2*rl,label='$x$', rotation_angle=-theta)"
plan:
formula: "Composition({'body': body, 'angle': angle, 'inclined wall': wall, 'x start': x_const, 'x axis': x_axis, 'mA': mA, 'mB': mB})"
friction:
formula: "Composition({'plan': plan, 'ground': ground})"